当前位置:首页 > 新闻中心 > 公司 > 时代新材、华策影视等多家上市公司“大存大贷”遭问询

时代新材、华策影视等多家上市公司“大存大贷”遭问询

2020-07-01

多家上市公司“大存大贷”遭问询 资金挪用及使用成效为监管重点

  新华财经和面包财经研究员梳理交易所监管及问询函件发现,上市公司“大存大贷”是今年监管问询的重点事项之一。截至6月底,已有至少11家上市公司因相关问题引起监管关注。

  “大存大贷”指的是上市公司在拥有大量货币资金的同时,又进行高额举债的情形,导致公司账面出现存款贷款双高的现象。

  考虑到借款成本,相当多的“大存大贷”是一种并不合理的财务特征,背后可能存在货币资金占用或虚构的情况。部分上市公司出现“大存大贷”现象是有一定客观原由的。比如,公司的部分资金使用受限,或者商业模式要求企业手中保留大量货币资金。

  梳理上市公司收到的相关问询函,监管部门关注点侧重在公司“大存大贷”的原因、是否存在挪用情况以及存贷资金的使用成效上。

  多家上市公司“大存大贷”遭问询 资金是否挪用备受关注 

  近期,监管部门陆续发出监管函件,针对上市公司“大存大贷”问题进行问询。在“大存大贷”的背后,货币资金是否存在挪用或占用是监管部门非常关注的一点。

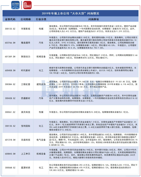
  比如,时代新材(6.490, 0.01, 0.15%)2019年的货币资金及银行理财期末余额超25亿元,长短期借款、一年内到期的非流动负债余额合计约20.1亿元。上交所要求时代新材补充披露货币资金受限情况及主要存放地点,说明账面存在大额货币资金同时借入大量有息负债的原因及合理性,是否存在与控股股东或其他关联方联合或共管账户的情况,及其他被挪用、占用或限制权利的情形。

  图1:2019年年报部分上市公司“大存大贷”问询情况

  多数公司货币资金足以支付短期带息债务 

  对资金存贷情况进行梳理,被问询的上市公司存款、借款的绝对数额似乎并没有一个明确的界限。不过,据统计,11家上市公司(以下简称样本公司)均在有一定货币资金的前提下,承担了较大金额的带息债务或者其带息债务在总负债中占有较高比重。

  其中,陕鼓动力(6.280, -0.01, -0.16%)2019年末的货币资金为44.1亿元,占总资产的21.35%,公司带息负债为17.33亿元,占总负债的12.72%。需要留意的是,陕鼓动力位列样本企业账面货币资金首位,而企业仍承担了较大金额的带息债务。

  四通新材(14.680, -0.44, -2.91%)2019年末的货币资金为7.97亿元,占总资产的11.63%,公司带息负债为18.02亿元,占总负债的60.02%。

  宝利国际(2.230, 0.01, 0.45%)(维权)2019年末的货币资金为7.21亿元,占总资产的24.87%,带息负债为13.01亿元,占总负债的79.39%。

  图2:2019年年报“大存大贷”部分被问询公司的存款贷款情况

  从公司存款和贷款的相对体量来看,大部分样本公司的货币资金完全可以满足短期带息债务的偿还需求。比如,陕鼓动力、时代新材、隆鑫通用(3.840, -0.03, -0.78%)华策影视(7.200, -0.05, -0.69%)旗天科技(5.970, -0.06, -1.00%)三联虹普(17.360, -0.12, -0.69%)上工申贝(6.570, -0.02, -0.30%)的2019年年末货币资金与短期带息债务的比值均大于100%。

  四通新材、吉鑫科技(2.810, 0.04, 1.44%)、宝利国际、星源材质(18.470, -0.15, -0.81%)的在手货币资金虽然不能彻底覆盖短期带息债务,但也均能满足50%以上的偿还需求。

 低资金收益率vs高负债成本率 

  账面存有大量资金可以给公司带来利息收入,但同时大额举债也使得公司承担一定的利息费用。是否存在资金使用效率低的情形也是监管部门在相关问询中常关注的一点。

  新华财经和面包财经研究员对资金收益和使用成本进行梳理后发现,样本公司中大部分公司在享受较低的资金收益率的同时,承担着较高的负债成本率。比如,时代新材、旗天科技、吉鑫科计和华策影视的货币资金收益率分别为1.84%、0.76%、0.96%和1.6%,而他们的带息债务成本率均超过5%。从这方面来说,公司的“大存大贷”并不是一种经济的行为。

  图3:2019年年报“大存大贷”部分被问询公司的资金使用效率

  值得一提的是,和市场行情对比,部分样本公司的货币资金收益率是异常低的。

  2019年,中国人民银行的3个月定期存款基准利率是1.1%,活期存款基准利率是0.35%。旗天科技、吉鑫科技、四通新材、上工申贝、隆鑫通用和星源材质2019年的货币资金收益率略高于中国人民银行的活期存款基准利率,三联虹普的货币资金收益率仅有0.31%,甚至低于活期存款基准利率。

 大额举债同时大额理财亦受问询 

  不仅仅是货币资金形式,公司大量举债的同时,高额购买理财产品的合理性通常也是监管部门发问的重点。供销大集(4.650, 0.16, 3.56%)宋都股份(2.930, 0.12, 4.27%)大富科技(13.880, -0.10, -0.72%)等公司均收到相关问询函。

  图4:2019年年报部分“大存大贷”上市公司的大额理财问题问询情况

  对于购买大额理财产品而非偿还债务的情况,监管部门的关注点通常落在公司借款成本与理财产品平均收益率的差异上。

  比如,2019年年报显示,齐峰新材(5.330, 0.05, 0.95%)的理财产品余额为7.8亿元,其投资收益为2522万元;公司有息负债主要为短期借款,余额为3.81亿元,报告期内发生利息费用2097万元。根据相关数据计算,齐峰新材的理财产品在2019年的收益率约3.5%,带息负债的成本率约5.5%。

  对此,深交所中小板公司管理部要求齐峰新材结合报告期内融资成本、理财产品收益情况等说明公司委托理财金额较高的原因及合理性,是否存在资金使用效率较低的情况。

文章标签: 最新 股票 IPO 公司